Auto wil niet starten

12 reacties

Merk
BMW
Model
Z3-roadster
Type
1.8
Onderwerp
Starten / niet aanslaan
Motorcode
1796 CC, (4cil)
Eerste inschrijving
juli 1996
Brandstof
Benzine

Kuiper93

Lid sinds: 19-02-2022

Bijdragen: 18

Geplaatst: 27-03-2026 14:07

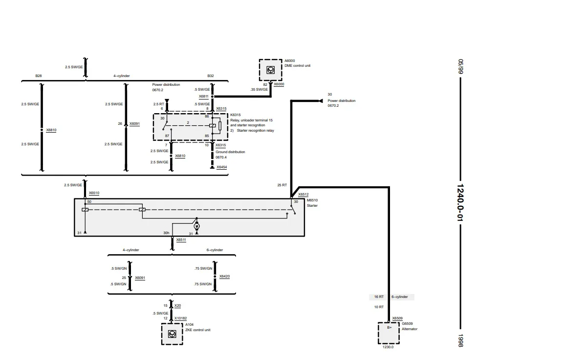
auto wil niet starten

startmotor is al vervangen.

krijgt aan 1 kant geen voeding op de startmotor dit signaal lijkt te komen uit het motorbrein.

dikke plus zit erop

en hij schakeld ook de startmotor wel in

maar de draad die hem dan moet laten draaien komt geen spanning op waardoor je alleen maar klik hoort in de startmotor maar de motor dus niet gaat draaien.