AMT
  • Direct onbeperkt lezen
  • Inloggen
  • Diagnose
    • Diagnosetools
    • Diagnosetips
    • Pass-thru
    • State of Health
  • APK
    • Regelgeving
    • APK-tools
  • Techniek
    • Hybride & EV
    • Waterstof
    • Motor & Transmissie
  • Werkplaats
    • Werkplaatsinrichting
    • Tools & Equipment
  • AMT TV
  • Garageforum
  • Reparatiewijzer
Feedback?
Terug naar overzicht

Ombouw naar pickup

9 reacties

Opgelost

Merk
Toyota
Model
Land Cruiser
Type
4.2 Executive HR Window Van
Onderwerp
Airbags
Motorcode
1HD-FTE, 4164 CC (6 cil)
Eerste inschrijving
november 2005
Brandstof
Diesel

Sanderunizuki

Lid sinds: 05-10-2014

Bijdragen: 8

Geplaatst: 15-02-2021 17:11

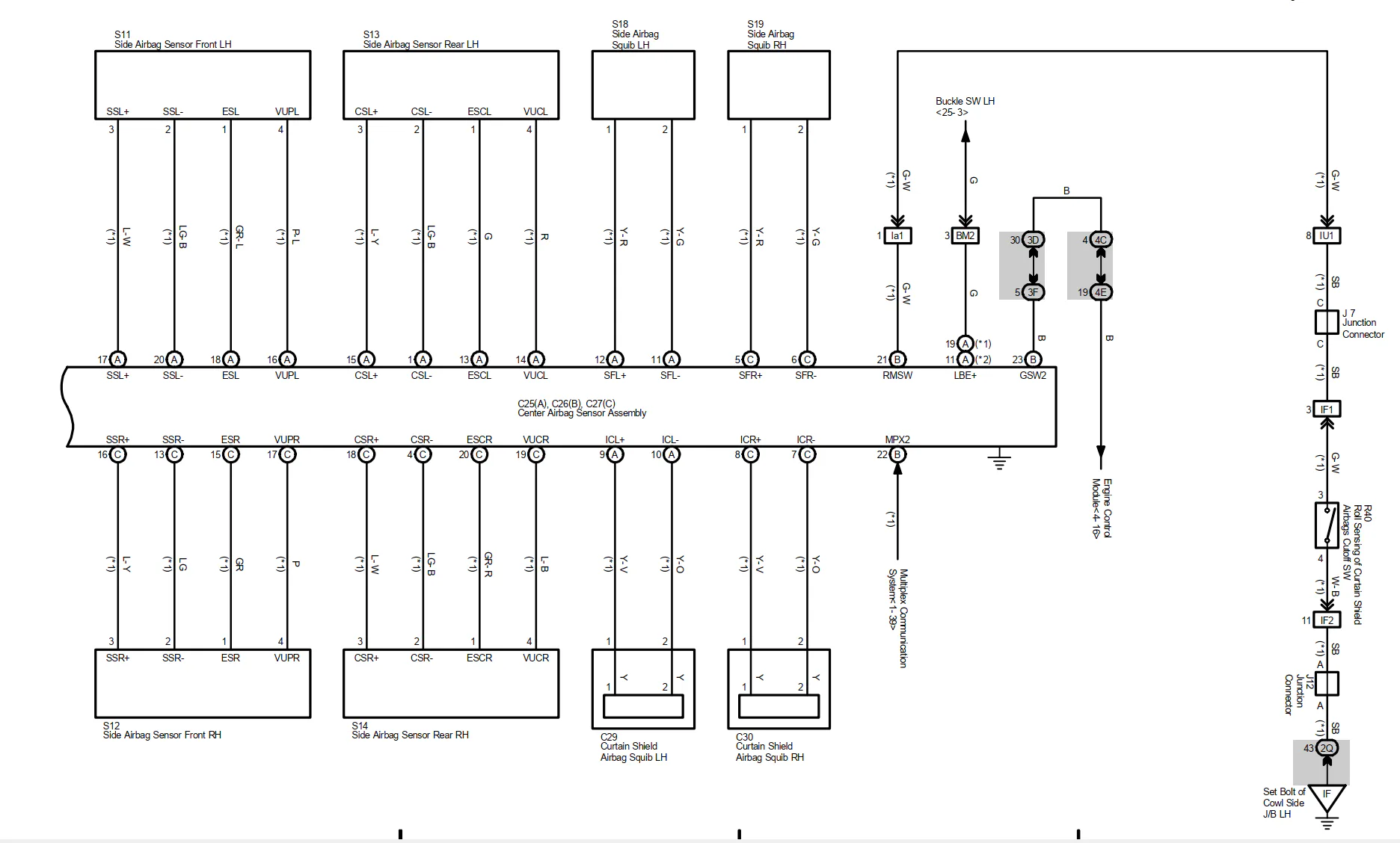
Ik ben bezig om een landcruiser om te bouwen naar een pickup, nu zitten achterin de auto 2 airbag sensoren voor de gordijn airbags. Deze sensoren (s13 en s14 van de bijlage) zijn niet meer nodig en wil deze sensoren afgekoppeld hebben. Nu geeft de ecu uiteraard direct een foutmelding als je die los laat. De gordijn airbags zijn al vervangen door een weerstand.

Ik zoek dus een oplossing om de ecu te neppen en dat de sensoren wel aangesloten lijken te zijn en geen foutcodes meer krijg, of door die sensoren uit te programmeren ofzo.

Ik heb al contact gehad met de airbagbank, die hebben mij super geholpen, maar hebben helaas geen oplossing voor mij.

Weet iemand toevallig een oplossing, of een adres die mij misschien wel aan een oplossing kan helpen?

Uitgelezen met

Denso IT2

Bijlagen

  • 🌅P15azGAV-719988-airbag-1.png
  • Nieuwsbrieven
  • Over AMT
  • Klantenservice
  • Contact
  • Adverteren

Thema's

  • Diagnose
  • APK
  • Techniek
  • Werkplaats
  • Airco

Snel naar

  • Garageforum
  • Reparatiewijzer
  • Digitaal magazine

Volg AMT

  • Facebook
  • LinkedIn
  • Instagram

AMT is onderdeel van VMN media. Lees in ons manifest waar VMN media voor staat. Op gebruik van deze site zijn de volgende regelingen van toepassing: Algemene Voorwaarden en Privacy en Cookie beleid | Privacy instellingen