AMT
  • Direct onbeperkt lezen
  • Inloggen
  • Diagnose
    • Diagnosetools
    • Diagnosetips
    • Pass-thru
    • State of Health
  • APK
    • Regelgeving
    • APK-tools
  • Techniek
    • Hybride & EV
    • Waterstof
    • Motor & Transmissie
  • Werkplaats
    • Werkplaatsinrichting
    • Tools & Equipment
  • AMT TV
  • Garageforum
  • Reparatiewijzer
Feedback?
Terug naar overzicht

Range rover evoque met kachelproblemen

2 reacties

Merk
Land Rover
Model
Range Rover
Type
2.0 Si4 SE Dynamic
Onderwerp
Airconditioning, Foutcodes
Motorcode
PT204, 1997 CC (4 cil)
Eerste inschrijving
januari 2018
Brandstof
Benzine

HTS

Lid sinds: 15-02-2016

Bijdragen: 264

Geplaatst: 23-09-2025 18:21

Heren, ik heb weer een hoofdpijnprobleem.

Ik heb hier een Range Rover Evoque staan met een storing waar ik zelf even niet meer uit kom. Het gaat om een ingevoerde voorraadauto (nu op mijn naam) waarmee mijn vader Eric een tijd gereden heeft.

 

Het probleem:
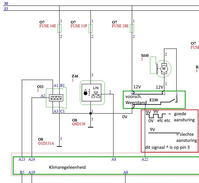
De aanjager is er van de ene op de andere dag volledig mee gestopt. Na wat zoeken online kwam ik erachter dat dit vaker voorkomt en dat je er slecht bij kunt om te meten. Daarom het hele dashboard eruit gehaald en zowel de aanjager als de voorschakelweerstand vervangen (aftermarket onderdelen: Meat & Doria VTEC475 weerstand en NRF 34529 aanjager).

Resultaat na reparatie:
-Eerste keer werkte de aanjager 15–20 minuten perfect, inclusief warme kachel.
-Na opnieuw starten: aanjager stopt weer na ±15–20 seconden.
-Blijft zich herhalen, zowel na langere stilstand als na losnemen accu.

 

Metingen:
-Op aansluiting 3 van de voorschakelweerstand meet ik een 9V-uitgangssignaal dat in de eerste seconden via dutycycle aan massa gelegd wordt door de module.
-Dat signaal stopt echter na ±15 seconden, en dan valt de massaschakeling in de weerstand van de spanning naar de aanjager volledig weg.
-Een tik geven op de aanjager helpt niet; er komt echt geen spanning meer op.
-Andere voedingen en massa’s op de voorschakelweerstand blijven goed.
-HVAC-module is met mijn Autel (MaxiDas Elite en MS905) niet uit te lezen – melding: “geen communicatie met de module.”

( In het rode vlak op de foto v h schema heb ik het correcte en foutieve dutycycle-signaal globaal nagetekend.)

 

 

Voertuiggegevens:

  • Kenteken: X-523-GN

  • Chassisnummer: SALVA2BX5JH291938

  • Model: Range Rover Evoque 2017 (L538)

  • Motor: 2.0L I4 AJ200 benzine

  • Transmissie: 9-traps automaat AWD

  • Airco: 2-zone

Vraag:
Heeft iemand ervaring met dit probleem of een idee wat hier de boosdoener kan zijn? Is dit typisch een falende HVAC-module, of zit er nog iets tussen dat ik over het hoofd zie?

Gemeten

zie tekst

Uitgelezen met

Maxisys elite (autel)

Foutcodes

geen

Bijlagen

  • 🌅YvdsSJRy-753422-schema-aanjager-incl-tekeningen-van-metingen.jpg
  • Nieuwsbrieven
  • Over AMT
  • Klantenservice
  • Contact
  • Adverteren

Thema's

  • Diagnose
  • APK
  • Techniek
  • Werkplaats
  • Airco

Snel naar

  • Garageforum
  • Reparatiewijzer
  • Digitaal magazine

Volg AMT

  • Facebook
  • LinkedIn
  • Instagram

AMT is onderdeel van VMN media. Lees in ons manifest waar VMN media voor staat. Op gebruik van deze site zijn de volgende regelingen van toepassing: Algemene Voorwaarden en Privacy en Cookie beleid | Privacy instellingen