Terug naar overzicht

Afstandsbediening uitbouwen

1 reactie

Opgelost

Merk
Opel
Model
Corsa
Type
1.2-16V Essentia
Kenteken
86-ZB-JR
Chassisnr.
W0L0SDL0886048013
Onderwerp
Accessoires(After market), Elektronica, Sloten / deurgrepen
Motorcode
Z12XEP, 1229 CC (4 cil)
Eerste inschrijving
december 2007
Brandstof
Benzine

Rikus

Lid sinds: 24-10-2025

Bijdragen: 3104

Geplaatst: 29-07-2024 11:28

Collega's

De Opel is voorzien van een Spy L023 afstandsbediening die zo goed als ter ziele is. Vind de klant niet erg, want de auto is prima met de sleutel te ontgrendelen.

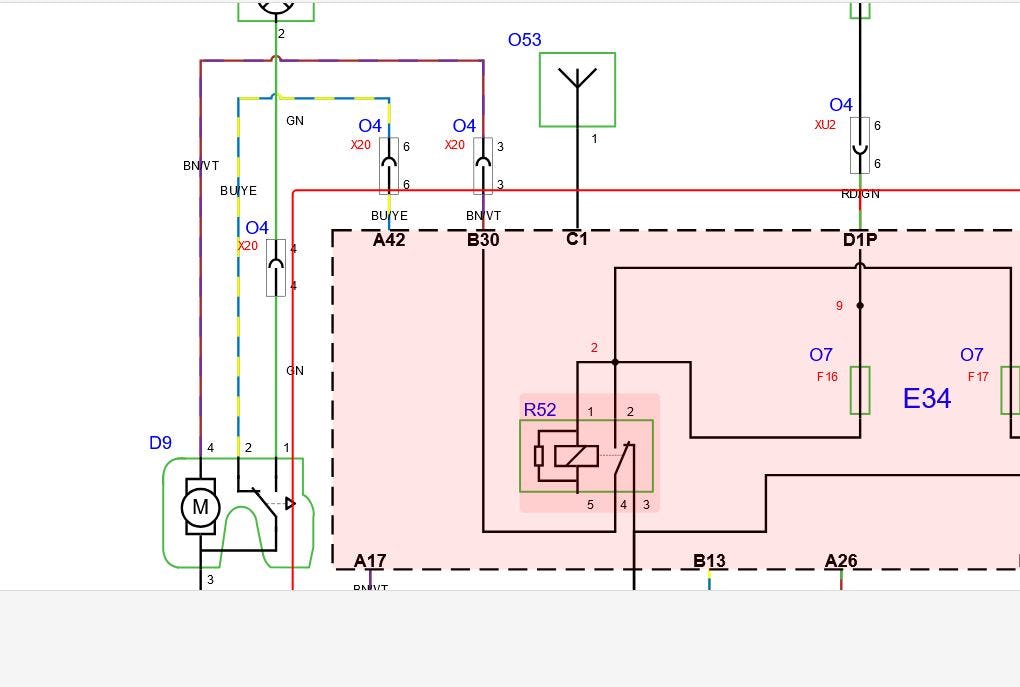
Alleen de achterklep is een probleem, want daarvan is er in de bedrading geknipt. ik ben zover dat ik de afgeknipte bruin/violette draad voor bij de zekeringkast heb gevonden. Een plusje er op ontgrendeld de klep. Ik kan alleen nog niet vinden waar het andere deel zich bevind. Volgens het schema van Haynes zou dat B30 moeten zijn, maar ik kan hem nog niet vinden. Mijn beperkte zicht vanwege een oogoperatie helpt hier ook niet bij.

Graag zou ik weten welke stekker B is en graag de bevestiging dat de zekeringkast de carrosserie eenheid is, want ook dat vermeld Haynes niet.