AMT
  • Direct onbeperkt lezen
  • Inloggen
  • Diagnose
    • Diagnosetools
    • Diagnosetips
    • Pass-thru
    • State of Health
  • APK
    • Regelgeving
    • APK-tools
  • Techniek
    • Hybride & EV
    • Waterstof
    • Motor & Transmissie
  • Werkplaats
    • Werkplaatsinrichting
    • Tools & Equipment
  • AMT TV
  • Garageforum
  • Reparatiewijzer
Feedback?
Terug naar overzicht

U059e storing niet te wissen

6 reacties

Merk
Opel
Model
Vivaro
Type
1.6 CDTI L1H1 Sport
Onderwerp
Emissie
Motorcode
R9M H4, 1598 CC (4 cil)
Eerste inschrijving
april 2017
Brandstof
Diesel

98nmantel

Lid sinds: 12-09-2023

Bijdragen: 6

Geplaatst: 02-08-2024 9:22

Hallo allemaal,

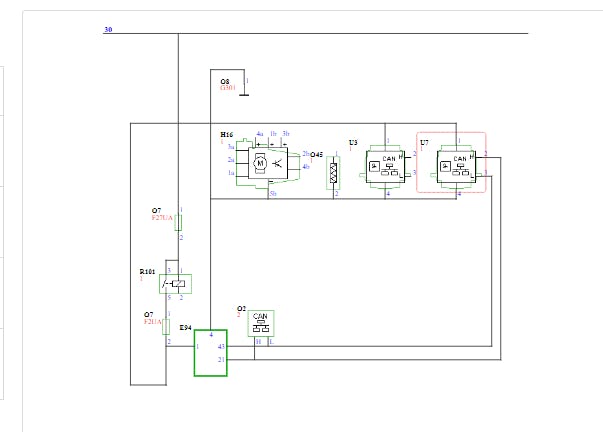
Wij hebben een opel vivaro met een nox storing.

u059e: geen communicatie met nox sensor2.

De sensor is vervangen. Wij hebben alle bedrading nageken en lijkt in orde. en we hebben de adblue regelmodule uitgewisseld voor een nieuwe.

Sinds de nieuwe regel module lijkt het motor lampje uit te blijven(voor hoe lang?). Maar in de motorcomputer blijven de storingen zichtbaar en zijn niet te wissen. Wat kunnen we nog doen om de storing op te lossen.

 

Gemeten

Voeding en massa komen aan bij de sensor. De singaal draden van sensor naar adblue regel computer hebben geen onderbreking.

Uitgelezen met

Bosch KTS

Foutcodes

u059e: geen communicatie met nox sensor2.

Bijlagen

  • 🌅R0rdHfND-748051-knipsel.png
  • Nieuwsbrieven
  • Over AMT
  • Klantenservice
  • Contact
  • Adverteren

Thema's

  • Diagnose
  • APK
  • Techniek
  • Werkplaats
  • Airco

Snel naar

  • Garageforum
  • Reparatiewijzer
  • Digitaal magazine

Volg AMT

  • Facebook
  • LinkedIn
  • Instagram

AMT is onderdeel van VMN media. Lees in ons manifest waar VMN media voor staat. Op gebruik van deze site zijn de volgende regelingen van toepassing: Algemene Voorwaarden en Privacy en Cookie beleid | Privacy instellingen