AMT
  • Direct onbeperkt lezen
  • Inloggen
  • Diagnose
    • Diagnosetools
    • Diagnosetips
    • Pass-thru
    • State of Health
  • APK
    • Regelgeving
    • APK-tools
  • Techniek
    • Hybride & EV
    • Waterstof
    • Motor & Transmissie
  • Werkplaats
    • Werkplaatsinrichting
    • Tools & Equipment
  • AMT TV
  • Garageforum
  • Reparatiewijzer
Feedback?
Terug naar overzicht

schakelt niet meer na vervangen duologic

3 reacties

Merk
Opel
Model
Combo
Type
1.6 CDTi L2H1 Sport
Onderwerp
Automaat, Elektronica, Versnellingsbak / koppeling
Motorcode
263A5000, 1598 CC (4 cil)
Eerste inschrijving
oktober 2015
Brandstof
Diesel

AKH

Lid sinds: 23-11-2011

Geplaatst: 05-05-2021 11:59

naar aanleiding van schakelproblemen is de "robot" en de koppeling vervangen. 
Nadien is het volgende probleem ontstaan.

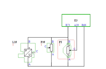
foutcodes P1741 15 en P1742 11

heb het vermoeden dat ergens in de bekabeling wat mis is maar kan de regeleenheid van de "robot" nergens vinden. volgens de dealer info zou hij naast de motor ecu tegen het schutbord moeten zitten.

omdat de kabels van positie versnellingspook en sensor schakelpositie samenkomen op B66 in regelapp. vermoed ik de kabelboom. 

 

Uitgelezen met

texa TXC

Foutcodes

P1741 15 Circuit positiesensor versnellingspook
P1742 11 Sensor schakelpositie

Bijlagen

  • 🌅LsfYjgOP-722874-schema-duologic-opel-combo.png
  • Nieuwsbrieven
  • Over AMT
  • Klantenservice
  • Contact
  • Adverteren

Thema's

  • Diagnose
  • APK
  • Techniek
  • Werkplaats
  • Airco

Snel naar

  • Garageforum
  • Reparatiewijzer
  • Digitaal magazine

Volg AMT

  • Facebook
  • LinkedIn
  • Instagram

AMT is onderdeel van VMN media. Lees in ons manifest waar VMN media voor staat. Op gebruik van deze site zijn de volgende regelingen van toepassing: Algemene Voorwaarden en Privacy en Cookie beleid | Privacy instellingen